分散采购服务
根据《大连理工大学盘锦校区分散采购实施细则(试行)》(详见附件1)规定:
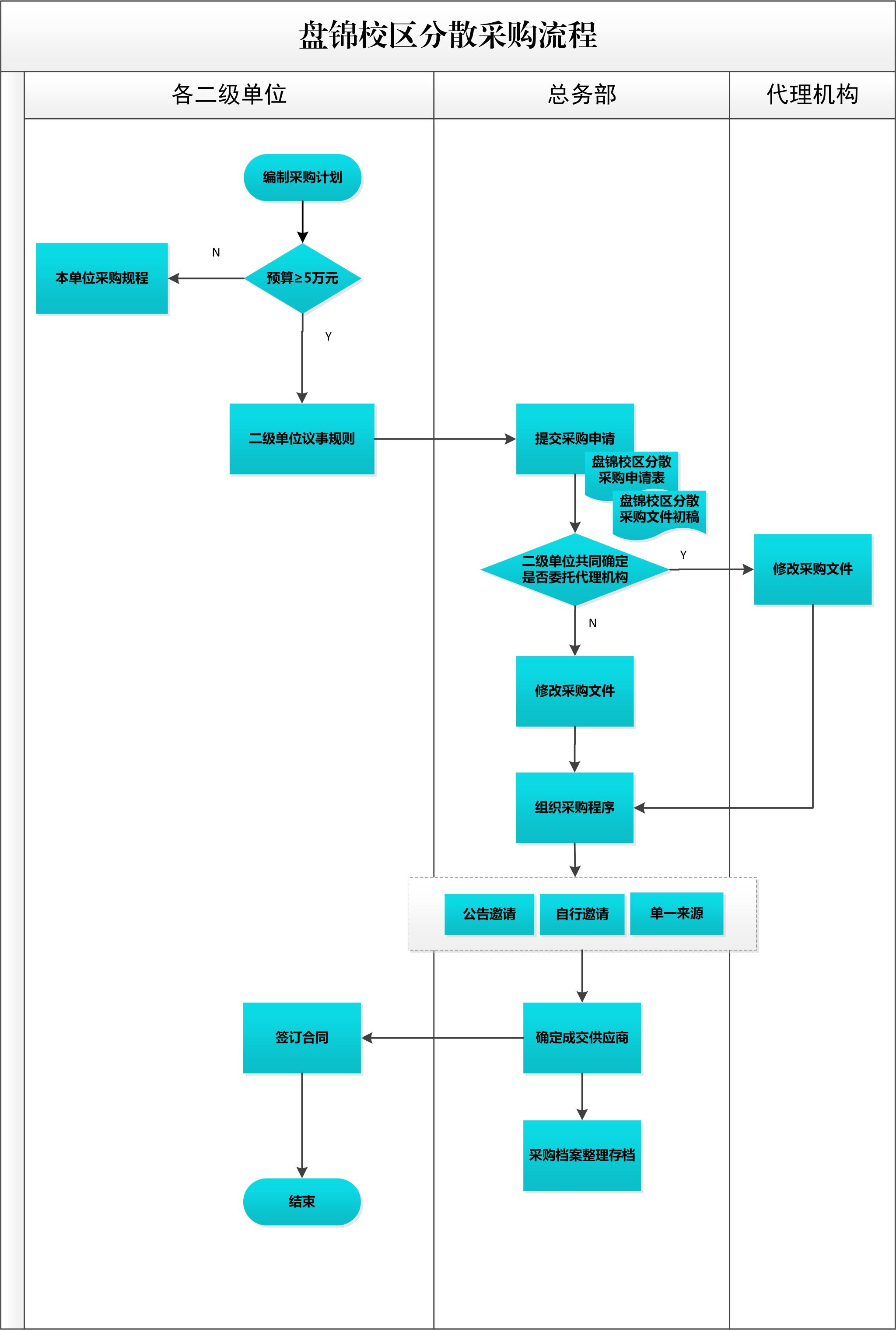
1. 预算在5万元(不含)以下的分散采购项目(含货物、服务、工程),各二级单位根据工作实际情况制定本单位采购规程并组织实施,做好相关采购记录;
2. 对于预算在5万元及以上的分散采购项目(含货物、服务、工程),各二级单位应在充分调研的基础上,经会议决策通过后,向总务部提交采购申请(详见附件2、3、4)、调研论证结果、会议纪要、采购方式等内容,由总务部组织开展分散采购评标程序,采购过程及记录由总务部负责整理、存档。
3. 具体操作,可参考以下流程:

4. 咨询电话:刘老师 0427-2631076.
附件【2.大连理工大学盘锦校区分散采购申请表.docx】
附件【3.大连理工大学分散采购货物清单.doc】
附件【4.大连理工大学分散采购服务费测算清单.doc】
工作通知
关于开展学生公寓卫生间清洁工作的通知
2026-01-13
总务部关于2026年寒假服务保障及值班安排的通知
2026-01-13
关于考试期间屏蔽A01教学楼及周边楼宇无线网络信号的通知
2026-01-05
总务部关于2026年元旦服务保障安排的通知
2025-12-31
关于极端天气期间校园交通安全提示
2025-12-23